CAN bus Linux sja1000

From ArmadeusWiki

This page explain how to communicate with a CAN bus through the SJA1000 CAN controller and a TJA1040 CAN Transceiver.

Warning Warning: There is no SJA1000 CAN controller on ARMadeus boards, you have to create your own assembly. The assembly used for doing this test is given on this page.


Hardware Requirements

  • APF27-Dev and APF27 with FPGA Spartan 3A
  • 8 bits transceiver 74LVXC3245 (2x)
  • CAN bus controller SJA1000
  • 24Mhz oscillator MXO45HST24M0000
  • CAN bus transceiver TJA1040
  • Resistors and capacitances

Realisation of the assembly

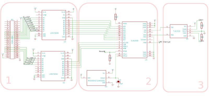
Foremost, you have to create the following assembly.

Note Note: The decoupling capacitances are not displayed on this schematic.

Sja1000-APF27Dev-Mounting.png

I have decomposed this assembly in three stage. For further informations, please read datasheets!

  • Stage 1 - Adaptation

The purpose of this stage is to convert the FPGA's signals 3V3 in 5V signals. The transceiver 74LVXC3245 convert the bidirectionnal signals A0..A7 and the outputs ALE/AS, CS#, RD#/E and WR# from the FPGA. The connector P1 is connected to J20 on APF27-Dev.

Note Note: The 3V3 voltage is supplied by the 39th pin of P1.
  • Stage 2 - CAN bus Controller

The CAN bus controller receives messages from the adaptation stage (1). It is clocked with a 24Mhz Oscillator MXPO45HST24M0000. The SJA1000 send/receive message on/from the bus by communication with the TJA1040 on stage 3.

Note Note: In our case, the interruption pin of the SJA1000 (INT#) is soldered on the switch S1 on the APF27-Dev but it is possible to through the FPGA!
  • Stage 3 - Communication with CAN bus

The TJA1040 ensures the communication between the SJA1000 controller and the CAN bus. The split pin is used to stabilize the common mode and must be wired to GND.

Connection pinout with APF27dev (J20)

3V3 is supplied by pin 39 from J20 on APF27-Dev. This pin is wired to pin 1 for each 8-Bits transceivers.

Buffer U2 - address & data

J20 - Pins Name on APF27-Dev schematic Functionnalities
13 IO_L24P_3 AD0
14 IO_L24N_3 AD1
15 IO_L23P_3 AD2
16 IO_L23N_3 AD3
17 IO_L22P_3 AD4
18 IO_L22N_3 AD5
19 IO_L20P_3 AD6
20 IO_L20N_3 AD7

Buffer U1 - control

J20 - Pins Name on APF27-Dev schematic Functionnalities
29 IO_L08P_3 ALE/AS
31 IO_L03P_3 CS#
32 IO_L03N_3 RD#/E
33 IO_L02P_3 WR#


VHDL Description

The VHDL description is used to communicate with the assembly respecting the communication protocole of the SJA1000. Load the firmware in the FPGA of the ARMadeus Board. SJA1000 is part of PeripheralOnDemand library, just use it to make the fpga firmware.

Write a Linux device platform source

Actually, the driver of the SJA1000 si present in the kernel, but the module can't be probed. You have to write your device module, the structures of this device module must be similar with the following:

	static struct resource sja1000_resources[] = {
	[0] = {
		.start = ARMADEUS_FPGA_BASE_ADDR + SJA1000_WISHBONE_ADDRESS_BASE,
		.end = ARMADEUS_FPGA_BASE_ADDR + SJA1000_WISHBONE_ADDRESS_BASE + 0x1ff,
		.flags = IORESOURCE_MEM | IORESOURCE_MEM_16BIT,
	},
	[1] = {
		.start = gpio_to_irq(IO_PIN_IRQ_SJA1000),
		.end     = gpio_to_irq(IO_PIN_IRQ_SJA1000),
		.flags   = IORESOURCE_IRQ | IORESOURCE_IRQ_LOWEDGE,
	},
};
static struct sja1000_platform_data sja1000_pdata = {
	.osc_freq = 24000000,
	.ocr = OCR_MODE_NORMAL | OCR_TX0_PULLDOWN | OCR_TX1_PULLDOWN,
	.cdr = CDR_PELICAN | CDR_CBP,
};

Ask ARMadeus for source code.

Usage

Add the driver in your Linux configuration

  make linux-menuconfig
  [*] Networking support  ---> 
    <M>   CAN bus subsystem support  --->
      CAN Device Drivers  --->
        <M> Philips/NXP SJA1000 devices  --->
          <M>   Generic Platform Bus based SJA1000 driver

Load the module

  # modprobe can
  # modprobe can-dev
  # modprobe can-raw
  # modprobe can-bcm
  # modprobe sja1000_platform
  # modprobe your_sja1000_device_module

Set the bitrate and set the interface up

  $ ip link set can0 up type can bitrate 125000

And then you can use your new CAN interface with the tools used on others page about CAN bus on ARMadeus boards.

Links

datasheets